Ellipse
Ellipse annotation on figure
Description
Draw an ellipse annotation anywhere on a figure. Set properties of an
Ellipse object to control its appearance.
Creation
Create an ellipse annotation on a figure using the annotation function.
annotation("ellipse")Alternatively, create an ellipse annotation by clicking the figure and selecting Ellipse in the gallery on the Figure tab.
Properties
Color and Styling
Outline color, specified as an RGB triplet, a hexadecimal color code, a color name, or
a short name. The default value of [0 0 0] corresponds to
black.
For a custom color, specify an RGB triplet or a hexadecimal color code.
An RGB triplet is a three-element row vector whose elements specify the intensities of the red, green, and blue components of the color. The intensities must be in the range
[0,1], for example,[0.4 0.6 0.7].A hexadecimal color code is a string scalar or character vector that starts with a hash symbol (
#) followed by three or six hexadecimal digits, which can range from0toF. The values are not case sensitive. Therefore, the color codes"#FF8800","#ff8800","#F80", and"#f80"are equivalent.
Alternatively, you can specify some common colors by name. This table lists the named color options, the equivalent RGB triplets, and the hexadecimal color codes.
| Color Name | Short Name | RGB Triplet | Hexadecimal Color Code | Appearance |
|---|---|---|---|---|
"red" | "r" | [1 0 0] | "#FF0000" |
|
"green" | "g" | [0 1 0] | "#00FF00" |
|
"blue" | "b" | [0 0 1] | "#0000FF" |
|
"cyan"
| "c" | [0 1 1] | "#00FFFF" |
|
"magenta" | "m" | [1 0 1] | "#FF00FF" |
|
"yellow" | "y" | [1 1 0] | "#FFFF00" |
|
"black" | "k" | [0 0 0] | "#000000" |
|
"white" | "w" | [1 1 1] | "#FFFFFF" |
|
"none" | Not applicable | Not applicable | Not applicable | No color |
This table lists the default color palettes for plots in the light and dark themes.
| Palette | Palette Colors |
|---|---|
Before R2025a: Most plots use these colors by default. |
|
|
|
You can get the RGB triplets and hexadecimal color codes for these palettes using the orderedcolors and rgb2hex functions. For example, get the RGB triplets for the "gem" palette and convert them to hexadecimal color codes.
RGB = orderedcolors("gem");
H = rgb2hex(RGB);Before R2023b: Get the RGB triplets using RGB =
get(groot,"FactoryAxesColorOrder").
Before R2024a: Get the hexadecimal color codes using H =
compose("#%02X%02X%02X",round(RGB*255)).
Example: "blue"
Example: [0 0 1]
Example: "#0000FF"
Fill color, specified as an RGB triplet, a hexadecimal color code, a color name, or a short name.
For a custom color, specify an RGB triplet or a hexadecimal color code.
An RGB triplet is a three-element row vector whose elements specify the intensities of the red, green, and blue components of the color. The intensities must be in the range
[0,1], for example,[0.4 0.6 0.7].A hexadecimal color code is a string scalar or character vector that starts with a hash symbol (
#) followed by three or six hexadecimal digits, which can range from0toF. The values are not case sensitive. Therefore, the color codes"#FF8800","#ff8800","#F80", and"#f80"are equivalent.
Alternatively, you can specify some common colors by name. This table lists the named color options, the equivalent RGB triplets, and the hexadecimal color codes.
| Color Name | Short Name | RGB Triplet | Hexadecimal Color Code | Appearance |
|---|---|---|---|---|
"red" | "r" | [1 0 0] | "#FF0000" |
|
"green" | "g" | [0 1 0] | "#00FF00" |
|
"blue" | "b" | [0 0 1] | "#0000FF" |
|
"cyan"
| "c" | [0 1 1] | "#00FFFF" |
|
"magenta" | "m" | [1 0 1] | "#FF00FF" |
|
"yellow" | "y" | [1 1 0] | "#FFFF00" |
|
"black" | "k" | [0 0 0] | "#000000" |
|
"white" | "w" | [1 1 1] | "#FFFFFF" |
|
"none" | Not applicable | Not applicable | Not applicable | No color |
This table lists the default color palettes for plots in the light and dark themes.
| Palette | Palette Colors |
|---|---|
Before R2025a: Most plots use these colors by default. |
|
|
|
You can get the RGB triplets and hexadecimal color codes for these palettes using the orderedcolors and rgb2hex functions. For example, get the RGB triplets for the "gem" palette and convert them to hexadecimal color codes.
RGB = orderedcolors("gem");
H = rgb2hex(RGB);Before R2023b: Get the RGB triplets using RGB =
get(groot,"FactoryAxesColorOrder").
Before R2024a: Get the hexadecimal color codes using H =
compose("#%02X%02X%02X",round(RGB*255)).
Example: "blue"
Example: [0
0 1]
Example: "#0000FF"
Line style, specified as one of the options listed in this table.
| Line Style | Description | Resulting Line |
|---|---|---|
"-" | Solid line |
|
"--" | Dashed line |
|
":" | Dotted line |
|
"-." | Dash-dotted line |
|
"none" | No line | No line |
Line width of ellipse outline, specified as a positive value in point units. One point equals 1/72 inch.
Example: 0.75
Position
Size and location, specified as a four-element vector of the form [x y
length height]. The first two elements specify the coordinates of the
lower-left corner of the smallest rectangle that enclose the ellipse. The second two
elements specify length and height of the rectangle.
By default, the units are normalized to the figure. The lower-left corner of the
figure maps to (0,0) and the upper-right corner maps to
(1,1). To change the units, use the Units
property.
Example: [0.2 0.3 0.4 0.5]
Rotation angle in degrees, specified as a scalar numeric value. Rotation angle is absolute and not relative to previous rotations.
This table shows the resulting annotation rotation for the possible
Rotation values.
| Rotation Value | Resulting Rotation |
|---|---|
| 0 | Unrotated |
| Positive scalar value | Rotated counterclockwise by the specified number of degrees |
| Negative scalar value | Rotated clockwise by the specified number of degrees |
The anchor point for rotation is the location specified by the first two elements of the
Position property vector, indicated by the [x y]
values.
Example: 45
Position units, specified as one of the values in this table.
Units | Description |
|---|---|
"normalized" (default) | Normalized with respect to the figure, uipanel, or uitab that
contains the annotation. The lower-left corner of the container maps
to (0,0) and the upper-right corner maps to (1,1). |
"inches" | Inches. |
"centimeters" | Centimeters. |
"characters" |
Based on the default system font character size.
|
"points" | Points. One point equals 1/72 inch. |
"pixels" | Pixels. On Windows® and Macintosh systems, the size of a pixel is 1/96th of an inch. This size is independent of your system resolution. On Linux® systems, the size of a pixel is determined by your system resolution. |
All units are measured from the lower-left corner of the figure window.
This property affects the Position property.
If you change the units, then it is good practice to return it to
the default value after completing your computation to prevent affecting
other functions that assume Units is set to the
default value.
If you specify the Position and Units properties
using name-value arguments when creating the object, then the order of specification
matters. If you want to define the position with particular units, then you must set the
Units property before the Position
property.
Examples
Create an ellipse annotation on a figure. Specify the position and size of the ellipse using the form [x_begin y_begin length height]. By default, the position and size units are normalized to the figure. So, the lower-left corner of the figure maps to (0,0) and the upper-right corner maps to (1,1).
x = linspace(-2,1);
y = x.^3 + 2*x.^2;
plot(x,y)
dim = [0.23 0.35 0.16 0.13];
annotation("ellipse",dim);
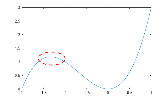
Create an ellipse annotation on a figure. Customize the ellipse annotation by setting the line color, line width, and line style.
x = linspace(-2,1); y = x.^3 + 2*x.^2; plot(x,y) dim = [0.23 0.35 0.16 0.13]; an = annotation("ellipse",dim); an.Color = "r"; an.LineWidth = 2; an.LineStyle = "--";

Create two ellipse annotations on a figure.
x = [0.12 0.14 0.19 0.23 0.18 0.57 0.55 0.56 0.52 0.47]; y = [0.57 0.55 0.56 0.52 0.47 0.12 0.14 0.19 0.23 0.18]; scatter(x,y,"filled") dim1 = [0.25 0.62 0.18 0.33]; an1 = annotation("ellipse",dim1); dim2 = [0.80 0.02 0.17 0.33]; an2 = annotation("ellipse",dim2);

Rotate the ellipses counterclockwise by specifying the degree of rotation.
an1.Rotation = 45; an2.Rotation = 45;

Version History
Introduced before R2006a
See Also
Functions
Objects
MATLAB Command
You clicked a link that corresponds to this MATLAB command:
Run the command by entering it in the MATLAB Command Window. Web browsers do not support MATLAB commands.
Seleccione un país/idioma
Seleccione un país/idioma para obtener contenido traducido, si está disponible, y ver eventos y ofertas de productos y servicios locales. Según su ubicación geográfica, recomendamos que seleccione: .
También puede seleccionar uno de estos países/idiomas:
Cómo obtener el mejor rendimiento
Seleccione China (en idioma chino o inglés) para obtener el mejor rendimiento. Los sitios web de otros países no están optimizados para ser accedidos desde su ubicación geográfica.
América
- América Latina (Español)
- Canada (English)
- United States (English)
Europa
- Belgium (English)
- Denmark (English)
- Deutschland (Deutsch)
- España (Español)
- Finland (English)
- France (Français)
- Ireland (English)
- Italia (Italiano)
- Luxembourg (English)
- Netherlands (English)
- Norway (English)
- Österreich (Deutsch)
- Portugal (English)
- Sweden (English)
- Switzerland
- United Kingdom (English)